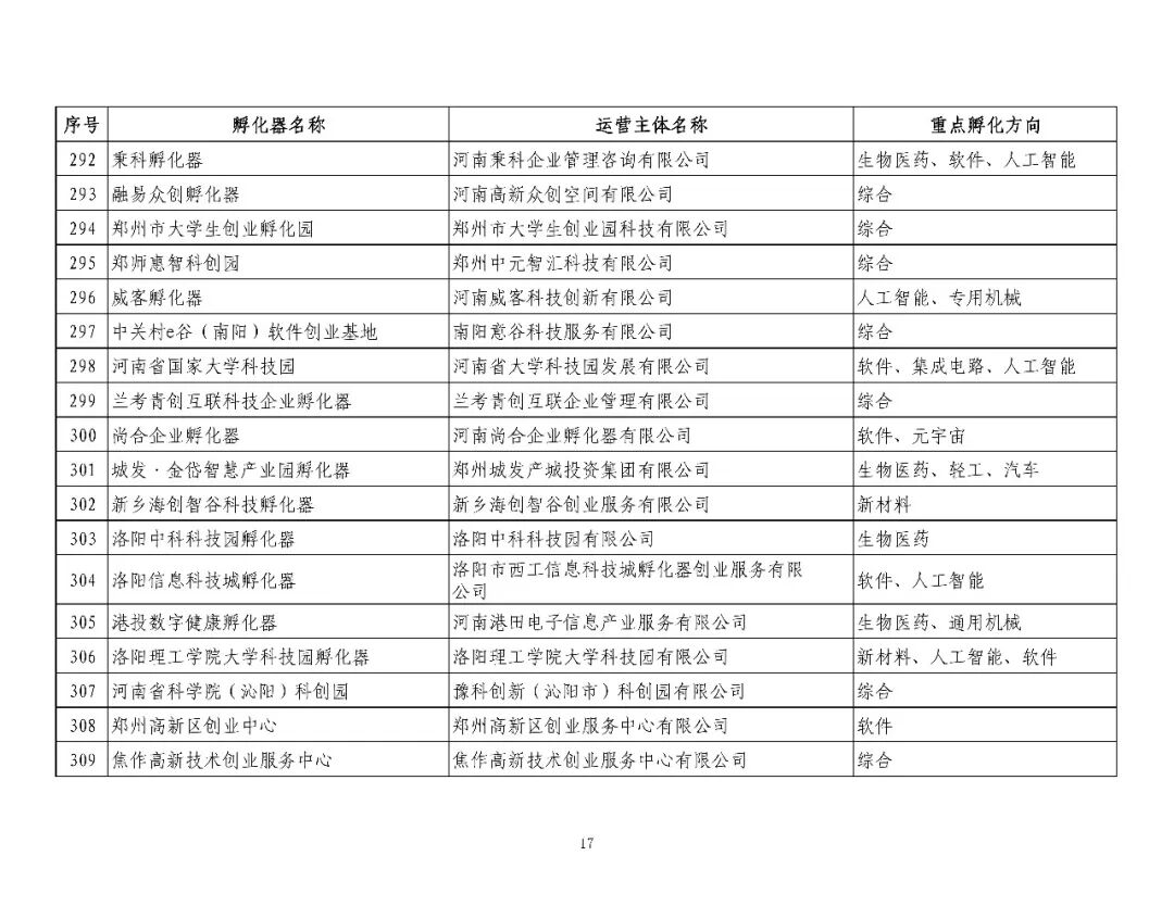
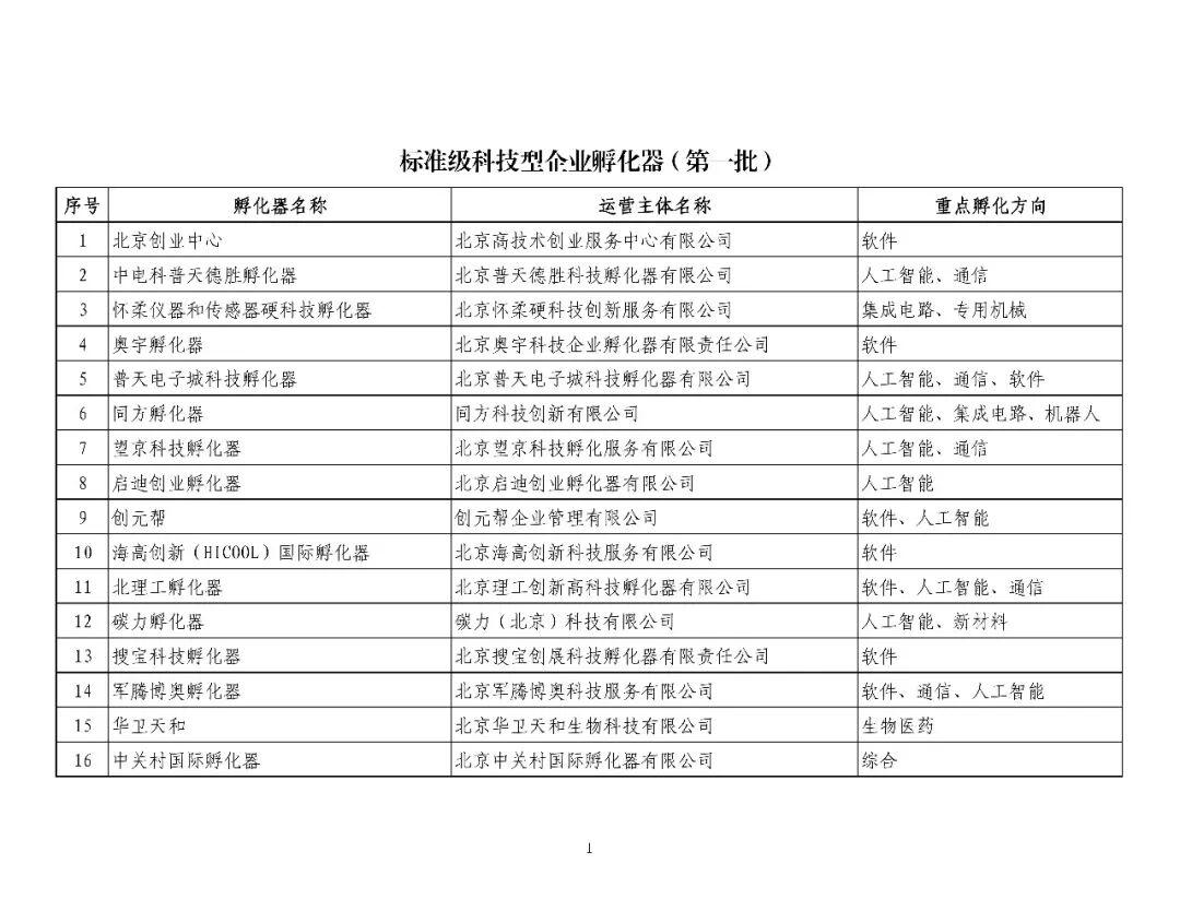
402家!工业和信息化部办公厅关于印发科技型企业孵化器(第一批)名单的通知

钟萌 / 2026-04-20 10:06:00
浏览 4 分享 分享

根据《工业和信息化部科技型企业孵化器管理办法》(工信部科〔2025〕131号)的有关要求,经自主申报、初审推荐、专家评审、公示等程序,现将标准级、卓越级科技型企业孵化器(第一批)名单予以公布。   

请各地科技型企业孵化器主管部门结合本地实际,加强指导服务,加大政策扶持,引导孵化器不断提升服务能力,促进科技成果孵化转化,支撑科技创新和产业创新深度融合。

免费咨询热线:17702775565。(微信同号)

图片
图片
图片
图片
图片
图片
图片
图片
图片
图片
图片
图片
图片
图片
图片
图片
图片
图片
图片
图片
图片
图片

免费咨询热线:17702775565。(微信同号)

专业做项目申报12年,申报经验非常丰富,有很多大企业成功案例!小编可以为您带来关于高新技术企业、商标软著专利等知识产权、科技成果评价、专精特新、企业技术中心、工业设计中心、非遗、数字化车间和智能工厂、孵化器和众创空间、绿色工厂、大数据企业、首台套、标准、实验室和工程研究中心、科学技术奖、规上企业、老字号、新产品、可行性研究报告、商业计划书、公司注册注销、工商办理、股权设计、挂牌上市、软件开发、网站外包定制、百度关键词排名、SEO优化等众多项目辅导规划。

推荐资讯
关于开展2026年度纺织产业集聚区建设工作的通知
关于开展2026年度纺织产业集聚区建设工作的通知
2026-04-20 11:27:00 点击查看
第一批国家中小企业公共服务示范平台(基地)创建对象名单公示
第一批国家中小企业公共服务示范平台(基地)创建对象名单公示
2026-04-20 11:04:00 点击查看
2830万!关于2026年绿色制造与低碳试点示范项目奖励资金预安排情况的公示
2830万!关于2026年绿色制造与低碳试点示范项目奖励资金预安排情况的公示
2026-04-16 14:56:00 点击查看
关于组织开展2026年度高新技术企业培育与认定工作的通知
关于组织开展2026年度高新技术企业培育与认定工作的通知
2026-04-16 09:58:00 点击查看
关于组织开展2026年度中小企业特色产业集群推荐和2023年度中小企业特色产业集群复核工作的通知
关于组织开展2026年度中小企业特色产业集群推荐和2023年度中小企业特色产业集群复核工作的通知
2026-04-15 10:01:00 点击查看
关于做好2026年享受税收优惠政策的集成电路企业或项目、软件企业清单制定工作的通知
关于做好2026年享受税收优惠政策的集成电路企业或项目、软件企业清单制定工作的通知
2026-04-14 16:20:00 点击查看

专注企业服务11年

专业人做专业事

多对一定制服务

多领域团队定制服务

成功率高

500家申报成功案例

高学历团队

团队成员均为高等学历

联系我们
服务热线 15855199550地址:武汉市东湖新技术开发区茅店山西路创星汇科技园A栋468室
版权所有© 卧涛控股有限公司 皖ICP备13016955号-28