关于开展2026年度专精特新“小巨人”企业预申报工作的通知

钟萌 / 2026-03-30 15:53:00
浏览 171 分享 分享

根据《工业和信息化部办公厅关于开展2026年度专精特新“小巨人”企业认定和复核工作的通知》(工信厅企业函〔2026〕117号)文件要求,我局拟组织开展2026年度专精特新“小巨人”企业预申报工作,现将有关事项通知如下:

一、预申报条件

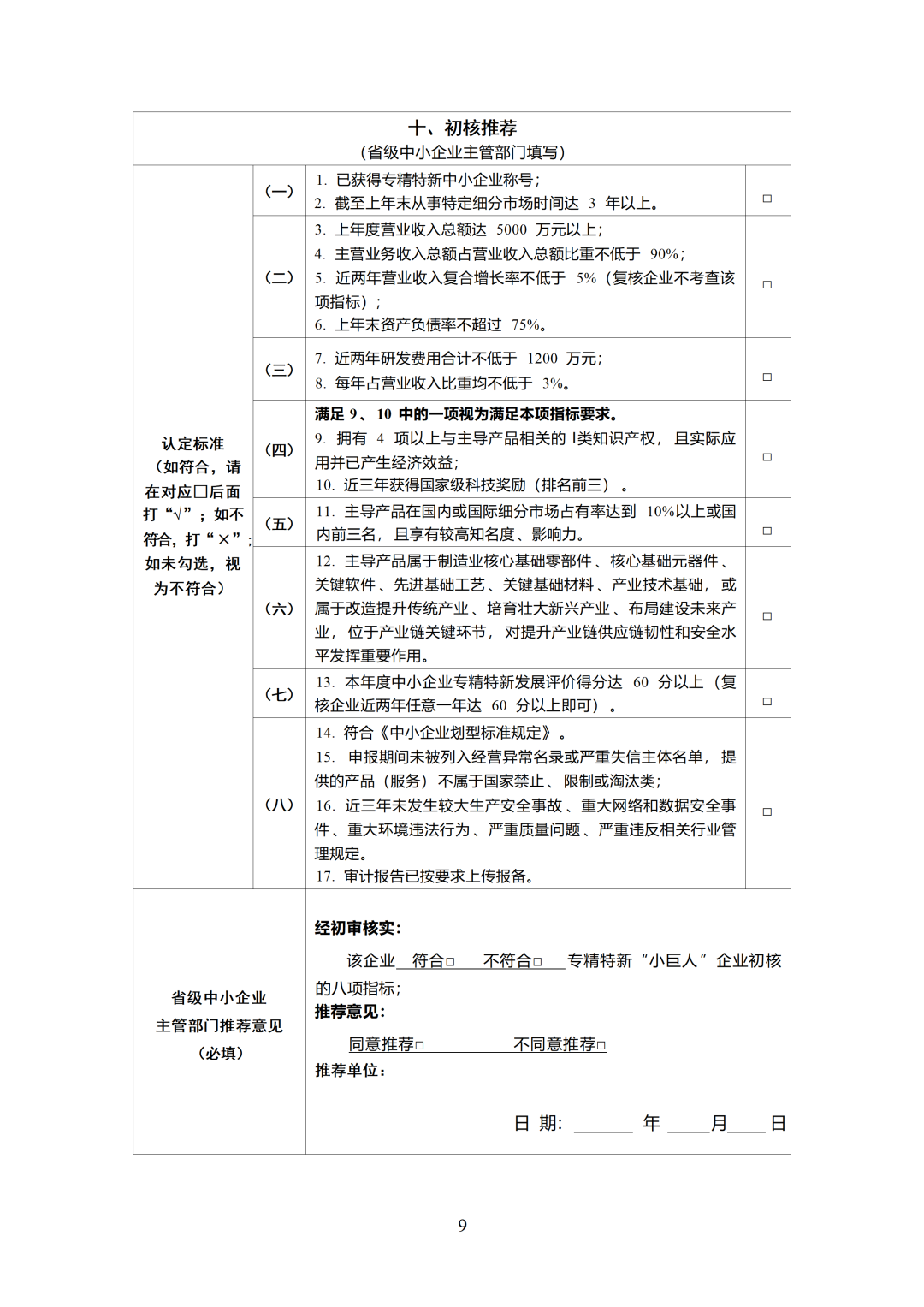
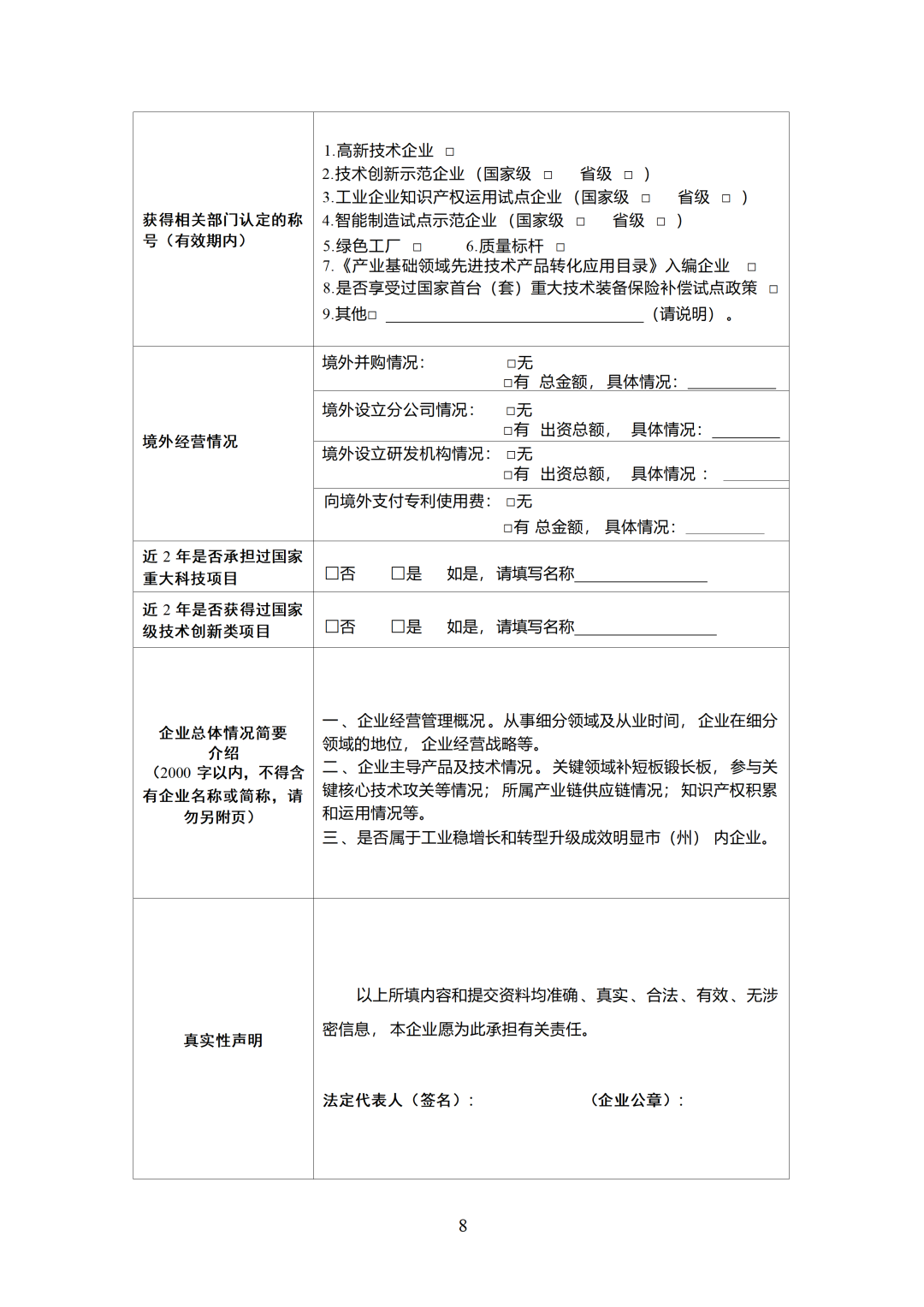
(一)符合《优质中小企业梯度培育管理办法》(工信部企业〔2026〕2号)中专精特新“小巨人”企业认定标准的我市有效期内专精特新中小企业,可参与预申报。

(二)2023年认定的和复核通过专精特新“小巨人”企业可参与复核。

(三)2026年新公示的创新型中小企业中符合条件的企业也可参与预申报。

二、工作安排

(一)符合条件的企业请填报第八批专精特新“小巨人”企业申请书或专精特新“小巨人”企业复核申请书,并在4月17日前将申请书可编辑电子版报送至邮箱。预申报信息需保证信息真实、准确、完整。

(二)市经信局将按照预申报材料提交顺序,分批组织企业开展辅导服务。请预申报企业尽早提交预申报材料,便于尽快对接做好辅导服务。

(三)预申报工作期间,市经信局将组织开展专精特新“小巨人”申报培训及“星光汇 ·专精特新赋能服务”等活动,邀请有关单位及专家解读申报政策和要求,解答企业在申报过程中遇到的问题。

三、注意事项

(一)以上辅导服务均为公益服务,请相关企业谨防不良中介机构参与牟利。

(二)本次预申报工作非正式申报通知,仅为专精特新“小巨人”培育企业服务使用,正式申报请以工信部通知为准。

免费咨询热线:17702775565。(微信同号)

 

专业做项目申报12年,申报经验非常丰富,有很多大企业成功案例!小编可以为您带来关于高新技术企业、商标软著专利等知识产权、科技成果评价、专精特新、企业技术中心、工业设计中心、非遗、数字化车间和智能工厂、孵化器和众创空间、绿色工厂、大数据企业、首台套、标准、实验室和工程研究中心、科学技术奖、规上企业、老字号、新产品、可行性研究报告、商业计划书、公司注册注销、工商办理、股权设计、挂牌上市、软件开发、网站外包定制、百度关键词排名、SEO优化等众多项目辅导规划。

推荐资讯
省科技厅关于组织申报2026年度湖北省软科学计划研究项目(竞争类)的通知
省科技厅关于组织申报2026年度湖北省软科学计划研究项目(竞争类)的通知
2026-05-26 15:54:00 点击查看
武汉经开区科技创新局关于领取 2025年高新技术企业证书的通知
武汉经开区科技创新局关于领取 2025年高新技术企业证书的通知
2026-05-26 14:31:00 点击查看
关于第二轮第三批支持专精特新中小企业高质量发展工作2026年拟支持各省企业数量的公示
关于第二轮第三批支持专精特新中小企业高质量发展工作2026年拟支持各省企业数量的公示
2026-05-26 11:24:00 点击查看
鄂州市丨关于组织申报2026年鄂州市技术创新中心的通知
鄂州市丨关于组织申报2026年鄂州市技术创新中心的通知
2026-05-25 11:03:00 点击查看
工业和信息化部火炬中心关于开展2025年度火炬统计数据年审工作的通知
工业和信息化部火炬中心关于开展2025年度火炬统计数据年审工作的通知
2026-05-21 11:27:00 点击查看
武汉市江夏区关于“企业认定”支持条款授权企业名单的公示
武汉市江夏区关于“企业认定”支持条款授权企业名单的公示
2026-05-21 10:13:00 点击查看

专注企业服务11年

专业人做专业事

多对一定制服务

多领域团队定制服务

成功率高

500家申报成功案例

高学历团队

团队成员均为高等学历

联系我们
服务热线 15855199550地址:武汉市东湖新技术开发区茅店山西路创星汇科技园A栋468室
版权所有© 卧涛控股有限公司 皖ICP备13016955号-28