关于公布重大环保技术装备创新任务揭榜挂帅入围单位的通知

钟萌 / 2026-02-02 17:03:00
浏览 26 分享 分享

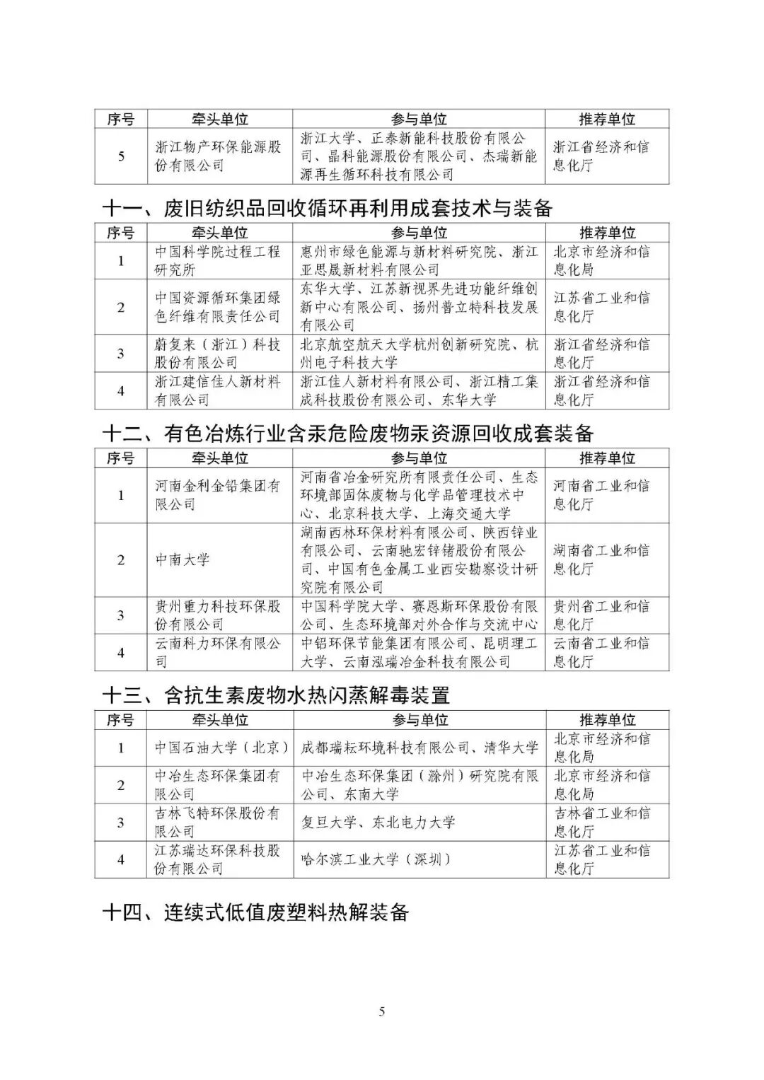
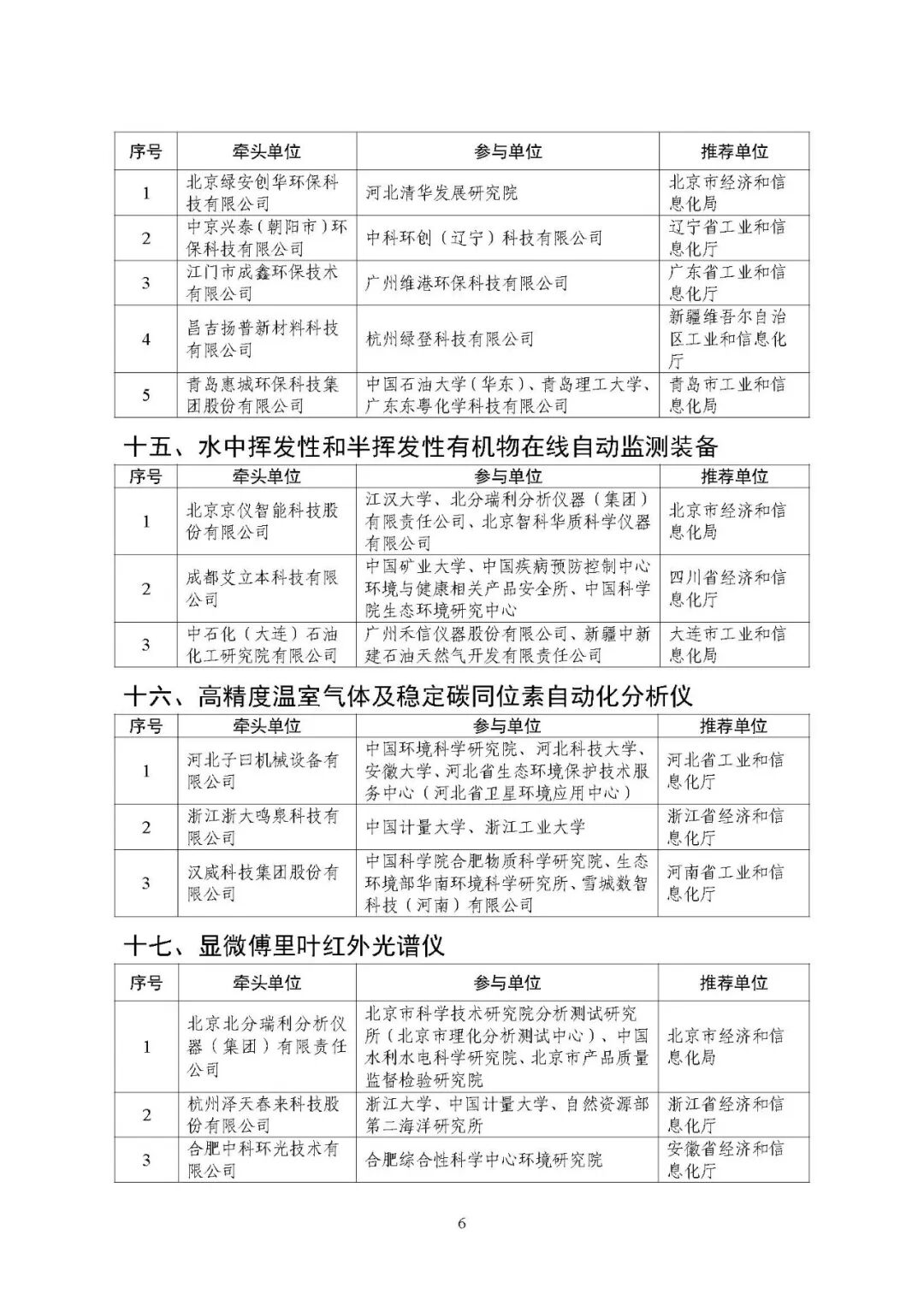
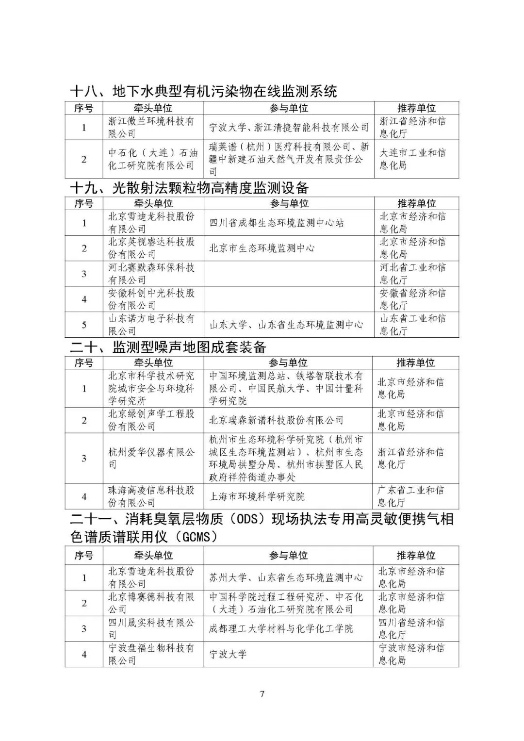
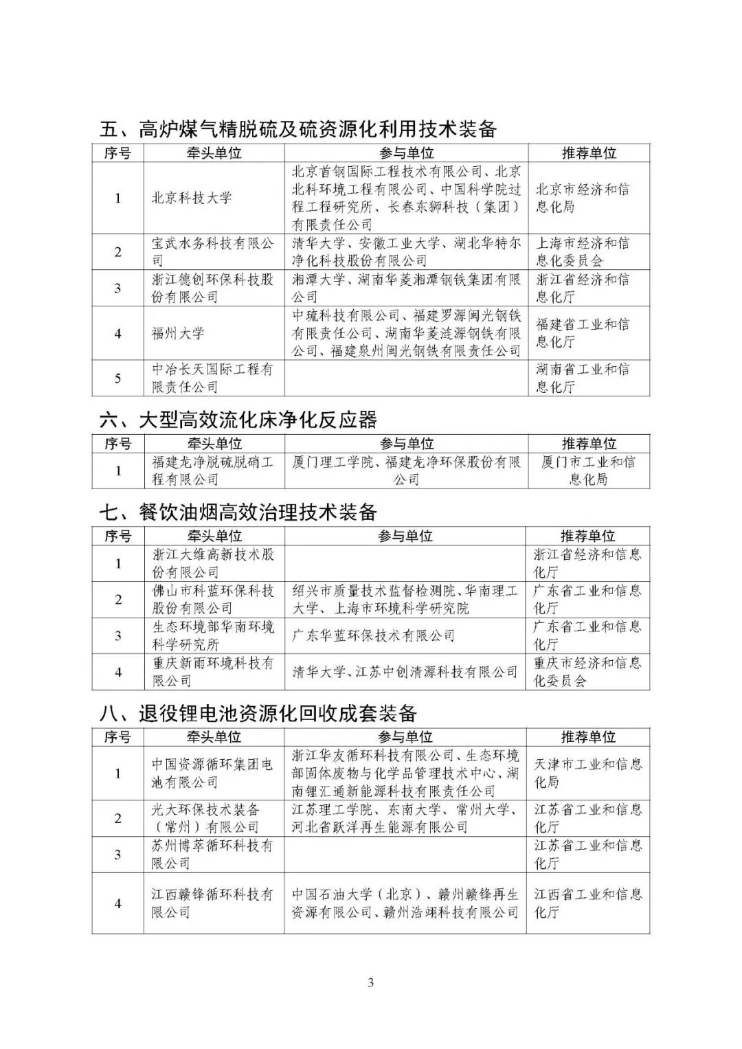
为加快推动环保技术装备创新发展,按照《工业和信息化部办公厅关于组织开展2025年重大环保技术装备创新任务揭榜挂帅工作的通知》(工信厅节函〔2025〕399号),经各地推荐、专家评审和网上公示等程序,确定了揭榜挂帅入围名单,现予以公布。

请各入围单位按照揭榜任务和预期目标开展集中技术攻关,并进行应用验证,确保揭榜任务按期保质完成。请各地工业和信息化主管部门加强对入围单位的跟踪管理和服务,结合实际情况,在政策支持、资金投入、资源配套等方面加大扶持力度,促进创新成果推广应用。工业和信息化部将适时进行揭榜挂帅验收工作,择优确定揭榜优胜单位。

免费咨询热线:17702775565。(微信同号)

 

专业做项目申报12年,申报经验非常丰富,有很多大企业成功案例!小编可以为您带来关于高新技术企业、商标软著专利等知识产权、科技成果评价、专精特新、企业技术中心、工业设计中心、非遗、数字化车间和智能工厂、孵化器和众创空间、绿色工厂、大数据企业、首台套、标准、实验室和工程研究中心、科学技术奖、规上企业、老字号、新产品、可行性研究报告、商业计划书、公司注册注销、工商办理、股权设计、挂牌上市、软件开发、网站外包定制、百度关键词排名、SEO优化等众多项目辅导规划。

 

附件:

重大环保技术装备创新任务揭榜挂帅入围单位名单

 

推荐资讯
关于组织开展2024-2025年度软科学研究项目项目验收工作的通知
关于组织开展2024-2025年度软科学研究项目项目验收工作的通知
2026-02-03 09:38:00 点击查看
AAA认证助力企业腾飞!2026年2月武汉市软件企业信用等级评价申报流程时间+条件对象总结
AAA认证助力企业腾飞!2026年2月武汉市软件企业信用等级评价申报流程时间+条件对象总结
2026-02-02 17:49:00 点击查看
认证黄金期!2026年第二批武汉市各区“双软”评估申报时间流程和要求地址汇总
认证黄金期!2026年第二批武汉市各区“双软”评估申报时间流程和要求地址汇总
2026-02-02 17:48:00 点击查看
关于开展数据科技创新和应用需求征集的通知
关于开展数据科技创新和应用需求征集的通知
2026-01-30 15:25:00 点击查看
洪山区 | 关于开展2025年度银行机构科技中小型企业信贷奖励申报工作的通知
洪山区 | 关于开展2025年度银行机构科技中小型企业信贷奖励申报工作的通知
2026-01-29 09:33:00 点击查看
关于征集数字经济相关企业需求的通知
关于征集数字经济相关企业需求的通知
2026-01-28 09:33:00 点击查看

专注企业服务11年

专业人做专业事

多对一定制服务

多领域团队定制服务

成功率高

500家申报成功案例

高学历团队

团队成员均为高等学历

联系我们
服务热线 15855199550地址:武汉市东湖新技术开发区茅店山西路创星汇科技园A栋468室
版权所有© 卧涛控股有限公司 皖ICP备13016955号-28