武汉经开区 |《市经信局关于开展第二批省级制造业中试平台申报工作的通知》的通知

钟萌 / 2026-01-21 16:38:00
浏览 116 分享 分享

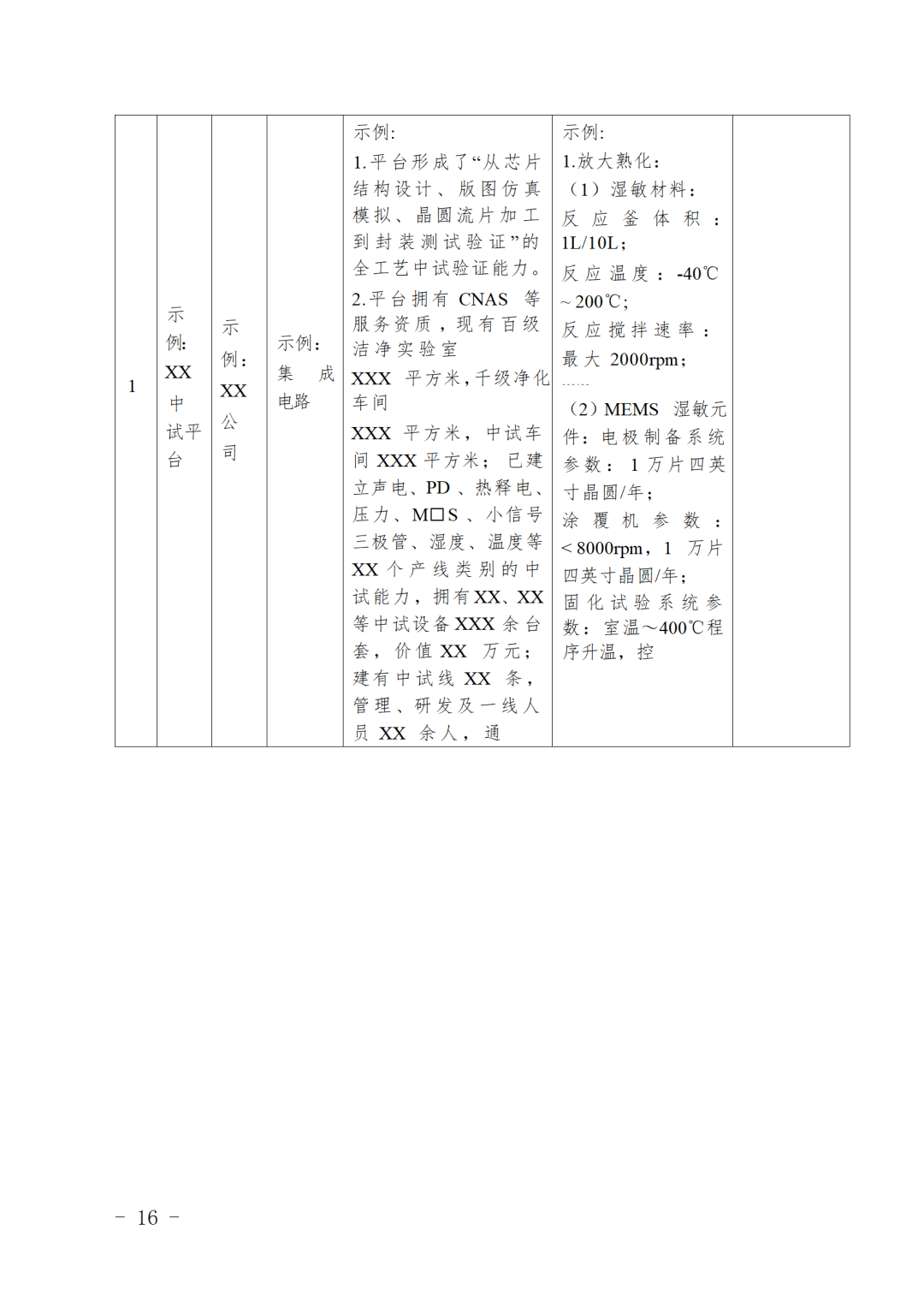
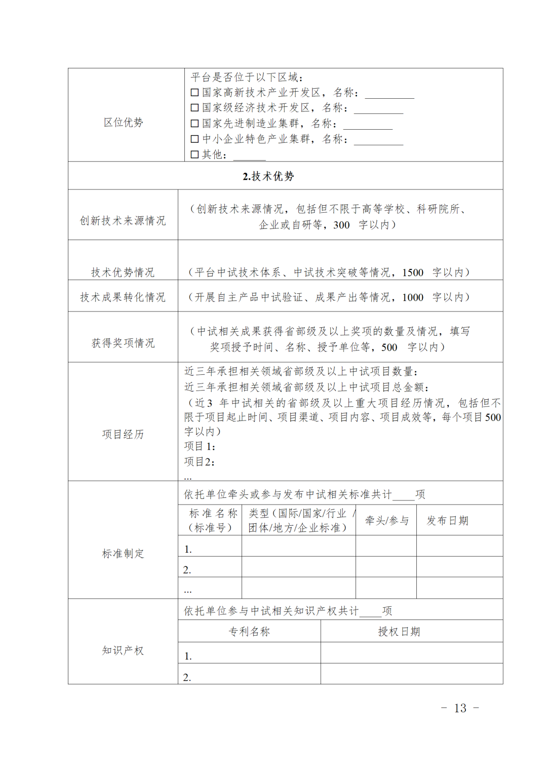
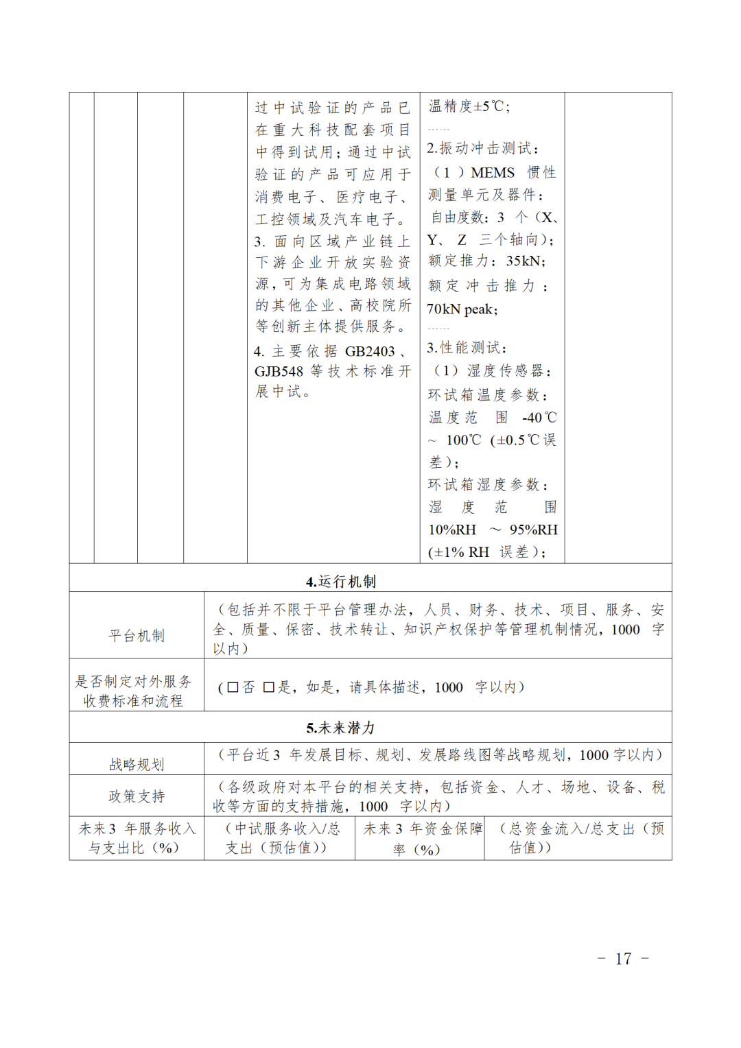
为切实做好我区第二批省级制造业中试平台申报工作,现将《市经信局关于开展第二批省级制造业中试平台申报工作的通知》(附件1)转发给你们。请各园区组织辖区内企业开展申报,有意愿申报的企业请对照《制造业中试平台建设要求》(附件2)做好申报准备,于1月26日下午5点前将湖北省制造业中试平台申报书(附件3)和湖北省制造业中试平台推荐汇总表(附件4)的纸质版2份连同电子版和扫描版报送至区经信局。

免费咨询热线:17702775565。(微信同号)

 

专业做项目申报12年,申报经验非常丰富,有很多大企业成功案例!小编可以为您带来关于高新技术企业、商标软著专利等知识产权、科技成果评价、专精特新、企业技术中心、工业设计中心、非遗、数字化车间和智能工厂、孵化器和众创空间、绿色工厂、大数据企业、首台套、标准、实验室和工程研究中心、科学技术奖、规上企业、老字号、新产品、可行性研究报告、商业计划书、公司注册注销、工商办理、股权设计、挂牌上市、软件开发、网站外包定制、百度关键词排名、SEO优化等众多项目辅导规划。

 
 

 

推荐资讯
东湖高新区 | 2025年度质量品牌政策——湖北精品资助预申报的通知
东湖高新区 | 2025年度质量品牌政策——湖北精品资助预申报的通知
2026-03-05 17:16:00 点击查看
国家卫生健康委科教司关于公开征集创新药物研发国家科技重大专项2027年度立项建议的通知
国家卫生健康委科教司关于公开征集创新药物研发国家科技重大专项2027年度立项建议的通知
2026-03-05 16:52:00 点击查看
关于开展湖北省2026年度高新技术企业更名及重大变化申报工作的通知
关于开展湖北省2026年度高新技术企业更名及重大变化申报工作的通知
2026-03-05 14:25:00 点击查看
宜昌市 | 关于开展2026年专精特新中小企业认定和复核工作的通知
宜昌市 | 关于开展2026年专精特新中小企业认定和复核工作的通知
2026-03-03 16:38:00 点击查看
武汉市科技创新局关于征集人工智能相关产品入驻武汉市OPC线上开放社区的通知
武汉市科技创新局关于征集人工智能相关产品入驻武汉市OPC线上开放社区的通知
2026-03-02 16:43:00 点击查看
市发展改革委关于征集第六批能源领域首台(套)重大技术装备申报项目的通知
市发展改革委关于征集第六批能源领域首台(套)重大技术装备申报项目的通知
2026-03-02 10:18:00 点击查看

专注企业服务11年

专业人做专业事

多对一定制服务

多领域团队定制服务

成功率高

500家申报成功案例

高学历团队

团队成员均为高等学历

联系我们
服务热线 15855199550地址:武汉市东湖新技术开发区茅店山西路创星汇科技园A栋468室
版权所有© 卧涛控股有限公司 皖ICP备13016955号-28